Date
30.03.2026
Les élections du Grand Conseil et du Conseil d’État dans le canton de Berne se sont déroulées avec succès et sans incident le week-end dernier et 160 député·e·s et 7 conseiller·ère·s d’État ont été élu·e·s pour la prochaine législature. Au total, 2261 personnes se sont portées candidates au Grand Conseil, et 16 au Conseil d’État. Bedag a également apporté une contribution essentielle pour permettre la publication rapide, correcte et sans rupture de format des résultats: pour la troisième fois déjà, le service pour les élections et les votations BEWAS a été utilisé lors d’élections cantonales et, une fois de plus, son fonctionnement s’est avéré stable et sans incident.
Un jour d’élection implique des exigences techniques élevées, des délais serrés et une grande attention de la part du public. Les travaux préparatoires ont donc été conséquents. Plusieurs mois avant le dimanche des élections, les listes de candidat·e·s avaient déjà été enregistrées et validées par la Chancellerie d’État, y compris après vérification des doublons. Parallèlement, la liste des utilisateur·trice·s a été mise à jour avec les rôles suivants: enregistrement des candidat·e·s, communes et préfectures. Les données électorales vérifiées ont ensuite été exportées vers l’imprimerie ainsi que vers les solutions informatiques des communes.
Phase de tests intensive avant les élections
En même temps, toutes les composantes de BEWAS ont été mises à jour, y compris la vérification des interfaces. Pendant environ deux semaines, des tests de saisie approfondis ont été réalisés avec les communes, incluant des simulations de cumul des voix et de répartition des sièges. L’objectif était ainsi de garantir que l’ensemble du processus se déroule de manière automatisée, traçable et fiable le jour de la votation. Des points de contrôle clairs et des validations étaient intégrés au système, de sorte que les données invalides ou incohérentes auraient été détectées à un stade précoce.
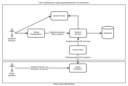
Note technique – Architecture de BEWAS

Un dimanche électoral parfaitement organisé
Le jour de la votation, Bedag était présente à la Chancellerie d’État pour assurer une assistance sur place et pouvoir réagir rapidement en cas de problème. Aucune intervention n’a toutefois été nécessaire. L’ensemble de l’infrastructure informatique de BEWAS a fonctionné de manière stable et le dimanche des élections s’est déroulé conformément à la procédure définie:
À 19h, les résultats de l’élection du Conseil d’État ont pu être annoncés à la mairie et les résultats de l’élection du Grand Conseil, accompagnés d’analyses statistiques, ont été publiés sur le site Internet.
Les vainqueurs des élections sont désormais connus et le succès de l’utilisation de BEWAS lors des élections du Grand Conseil et du Conseil d’État démontre que Bedag fournit des solutions spécialisées performantes, hautement disponibles et entièrement automatisées pour des processus critiques. L’architecture système stable, des étapes de processus clairement définies ainsi que l’étroite collaboration avec les communes, les préfectures et la Chancellerie d’État.